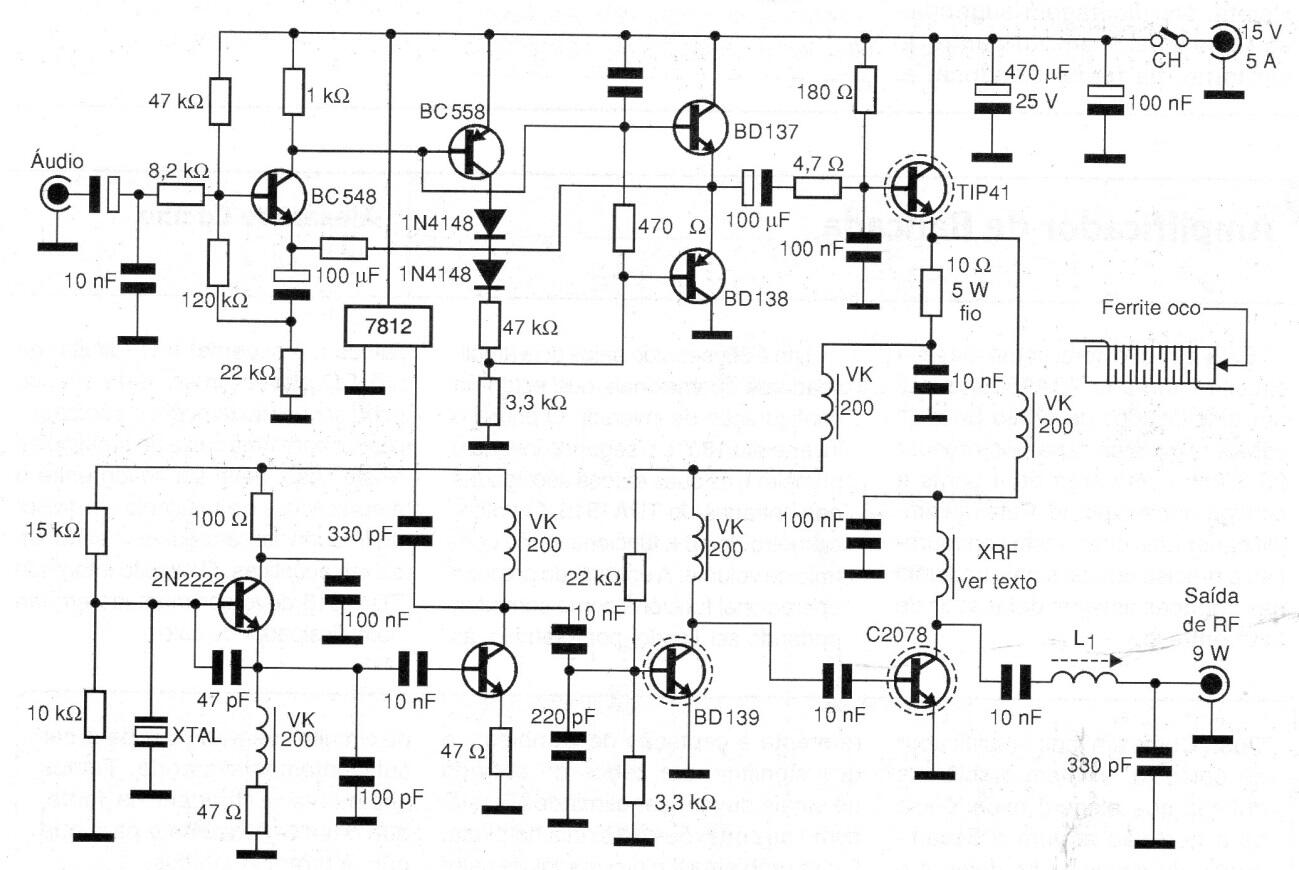
El transmisor descrito está destinado a los radioaficionados, proporcionando una potencia máxima del orden de 9 W. El cristal utilizado fue de 15,132 MHz, pero se pueden utilizar otros en el rango de 11 a 15 MHz siempre que se realicen los ajustes de circuito resonante apropiados. Con una buena antena, su alcance es muy amplio. XRF consta de 15 bucles de alambre 28 en una ferrita de anillo y los bucles deben enrollarse como se muestra en la figura al lado del diagrama. La bobina L1 consta de 10 bucles de 0,7 mm de diámetro con núcleo de ferrita ajustable. El diámetro de la bobina es del orden de 0,8 cm. La modulación se realiza con un amplificador de audio que utiliza transistores BD137 y BD138 complementarios que deben estar equipados con radiadores de calor. El circuito debe ser alimentado por una fuente de alimentación de 15 V con al menos 5 A con excelente filtración para que no aparezca transmisión en la transmisión, y se debe tener cuidado normal con este tipo de montaje. Se debe utilizar una antena externa del tipo apropiado para este tipo de transmisor para obtener los resultados esperados. Los tiempos de transmisión también deben elegirse para alcanzar los rangos más altos.




