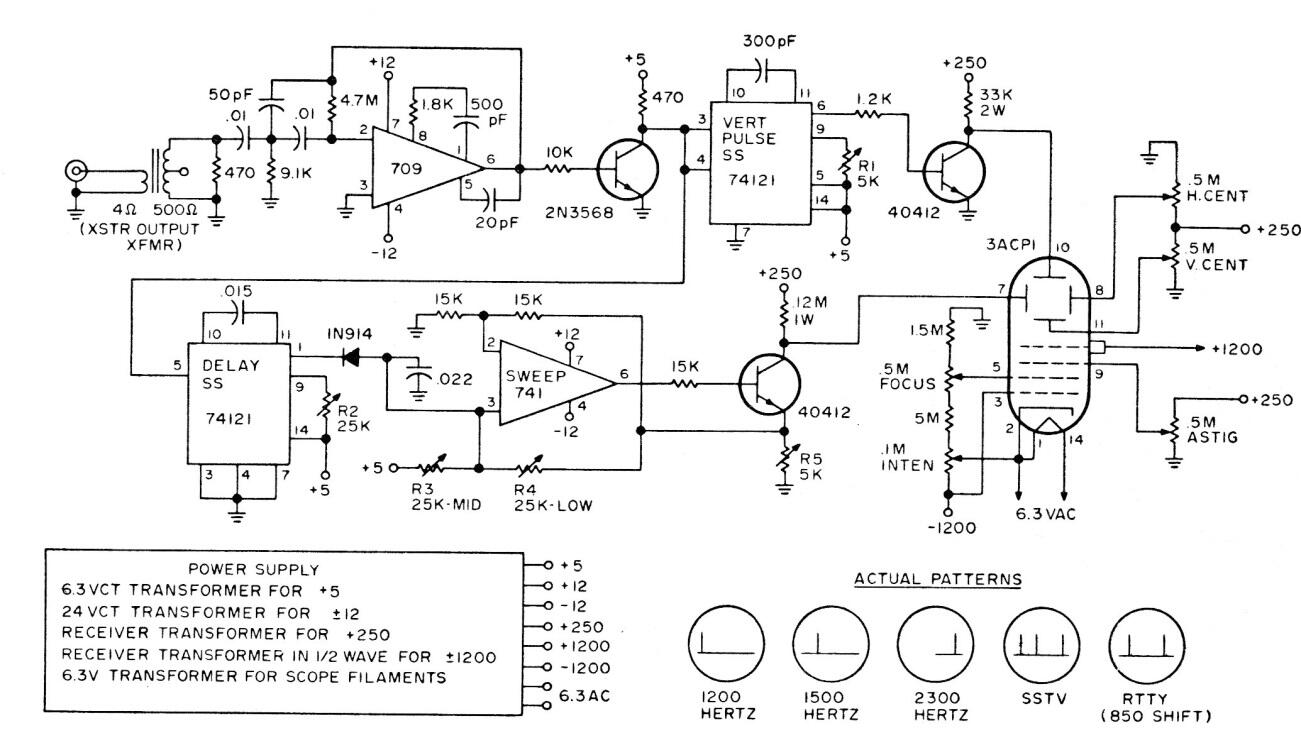
Este circuito de una antigua documentación estadounidense está destinado al análisis de visualización de rayos catódicos de señales de baja frecuencia. Los componentes son poco comunes hoy en día, pero el circuito sirve como un ejemplo de cómo se utilizó este tipo de aplicación en la década de 1980 y antes.




