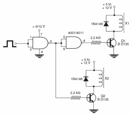
Este circuito de gran sensibilidad hace que un relé quede cerrado cuando el otro está abierto o operando con solenoides, conmutando con el cambio del nivel de control en la entrada. El circuito tiene entrada compatible con lógica TTL y CMOS y puede ser alimentado separadamente por tensiones de 5 a 12 V. Los relés o solenoides controlados pueden tener corrientes hasta 500 mA. El circuito es del libro Robotics, Mechatronics and Artificial Intelligence de Newton C. Braga, publicado en los Estados Unidos.




