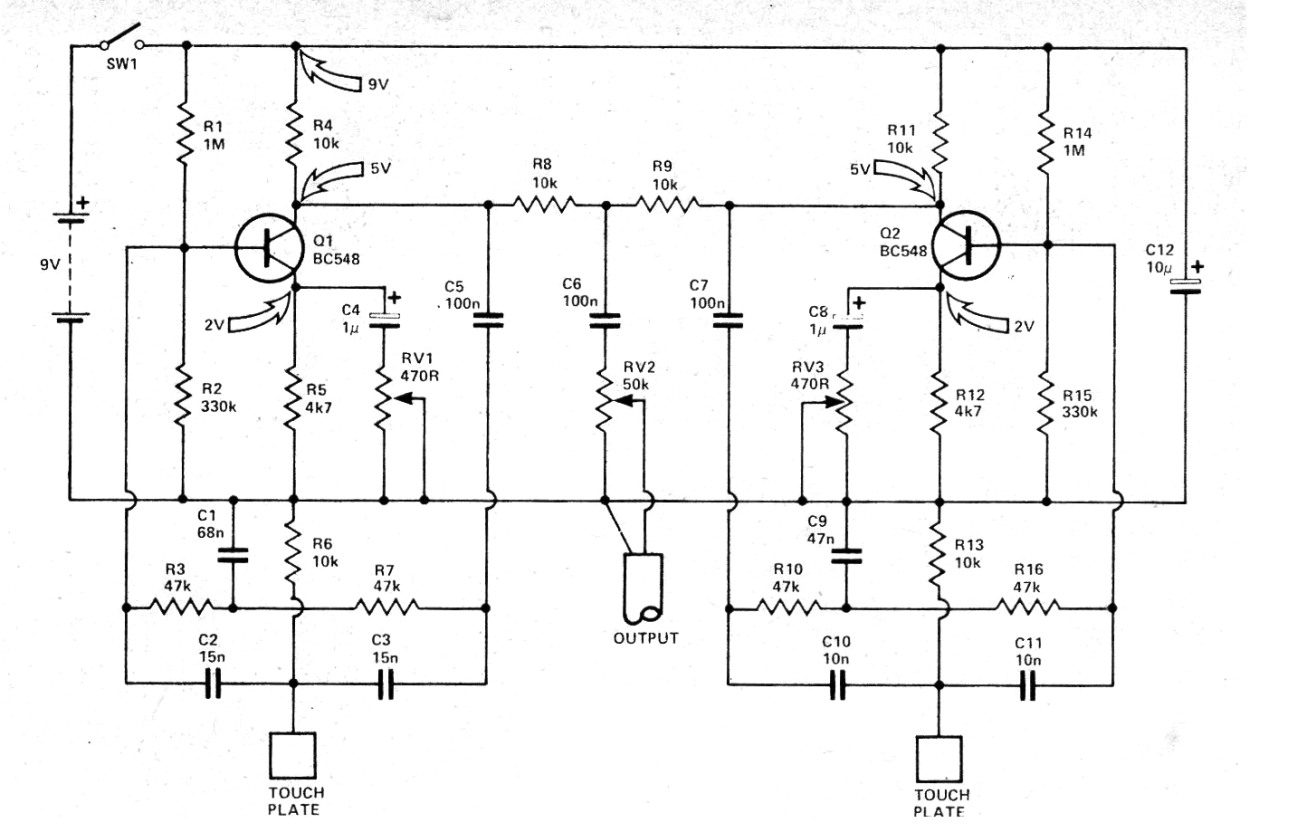
En una revista inglesa de 1977 encontramos este interesante circuito de bongô de toque que puede ser montado con transistores actuales, en el caso los BC548. Su salida debe conectarse a la entrada de un buen amplificador. El circuito puede ser alimentado por batería o fuente, con buen filtrado. Otros osciladores se pueden añadir para más sonidos.




