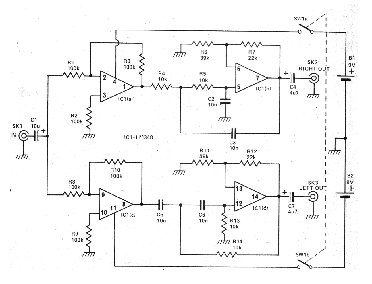
Este circuito proporciona dos salidas de señales de audio ligeramente diferentes a partir de una señal de audio monofónica, de modo que su reproducción en un amplificador de dos canales simule una señal estéreo. El circuito es de una revista inglesa de 1972, pero puede ser montado con facilidad, pues los componentes usados todavía se pueden encontrar con facilidad. El circuito es alimentado por dos baterías de 9 V que forman una fuente simétrica. El consumo es bajo.




