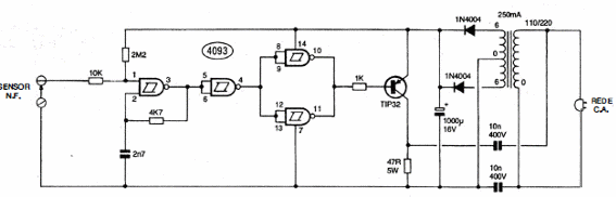
Este circuito puede funcionar como una interfaz para alarmas, que se ha encontrado en una antigua revista nacional. El circuito incluye la fuente de alimentación.

Circuito sensor para alarmas
Este circuito puede funcionar como una interfaz para alarmas, que se ha encontrado en una antigua revista nacional. El circuito incluye la fuente de alimentación.
