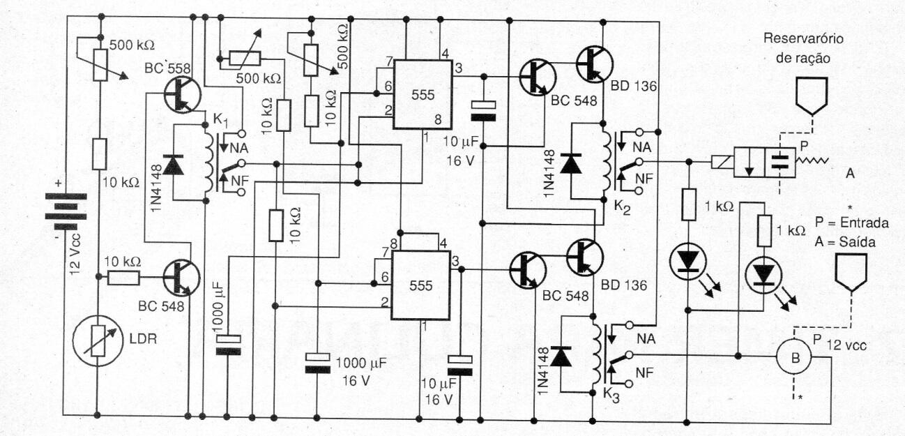
El proyecto presentado es de gran utilidad para dueños de perros y gatos que, a menudo, necesitan viajar y no tienen con quién dejarlos. Su funcionamiento se basa en el sensor LDR. Todas las veces que un haz de luz incide en el K1 se activará, lo que hará que dos temporizadores entren en acción. El primer temporizador activará una válvula (solenoide con retorno de un resorte de una vía x dos posiciones), que por lo tanto proporcionará alimento para el recipiente. El segundo temporizador acciona K3 que hará que una bomba de agua llene el recipiente. El LDR debe ser posicionado para que el circuito sea accionado al amanecer, alimentando así al animal, llenando los recipientes. Los temporizadores están regulados por los potenciómetros de los pines 7 y 6 de los CIs, de acuerdo con el caudal de ración y agua para hacer la dosificación ideal. K1 debe ser de 12 V con bobina de 100 mA, así como K2 y K3. El depósito debe estar por encima de la válvula.




