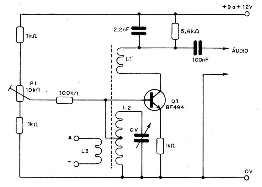
Este receptor puede sintonizar el rango de 3 a 12 MHz con buena sensibilidad y selectividad, utilizando una buena antena externa. La señal de poca intensidad se debe aplicar a la entrada de un buen amplificador de audio. El potenciómetro P1, ajusta la regeneración para mayor sensibilidad sin oscilaciones, y se debe utilizar para cada estación sintonizada. L1, está formada por 2 espiras de hilo 22. L2 está formada por 8 espiras, con toma en la tercera espira a partir del lado de 0 V y L3 formada por 4 espiras todas en un mismo bastón de ferrita de 0,5 a 1 cm de de diámetro de 10 a 15 cm de longitud. El sentido de los devanados debe ser observado y si no hay regeneración, L2 debe ser invertida. CV es una variable de hasta 360 pF. El transistor admite equivalentes.




