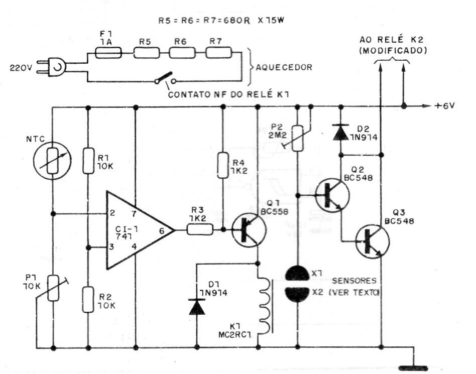
Este circuito de una documentación de 1988, utiliza como sensor un NTC para mantener constante la temperatura de un invernadero. El circuito controla un relé que está conectado al elemento de calentamiento y también un solenoide para accionamiento de bomba de agua. El solenoide se obtiene mediante la modificación del relé. La alimentación depende de la tensión del relé.




