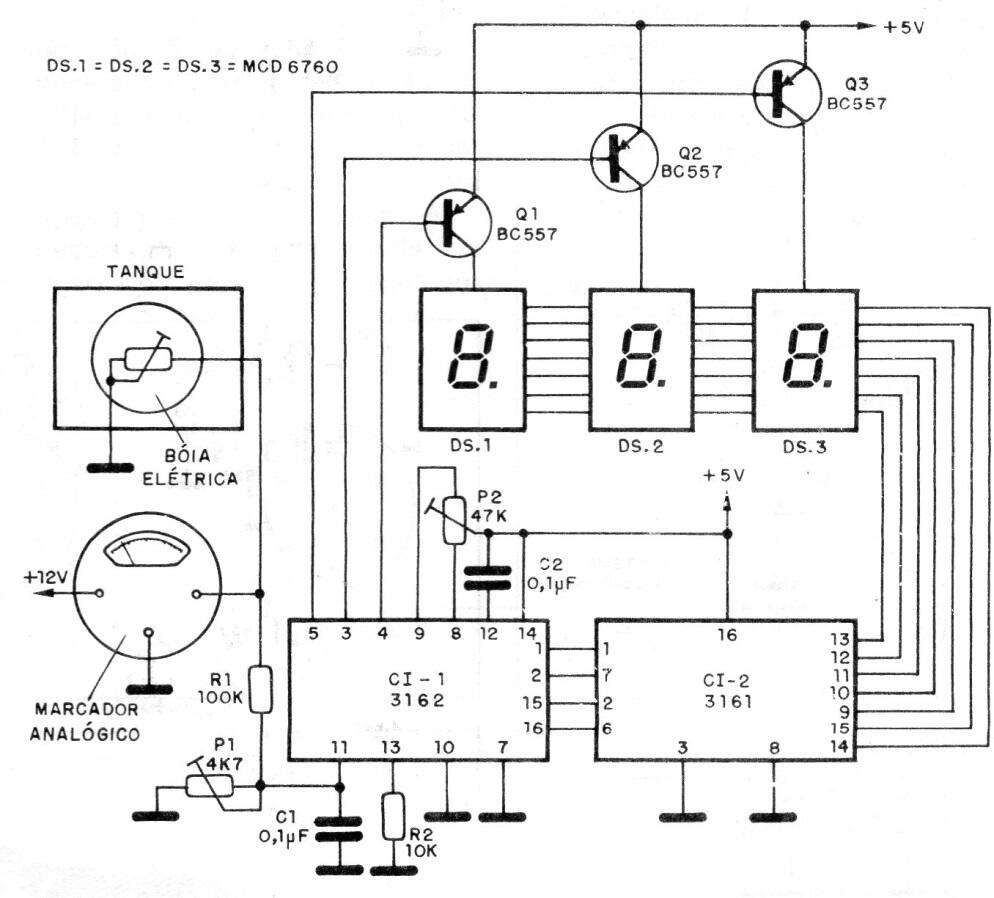
Este circuito utiliza componentes que ya no se encuentran con facilidad. El circuito es de una documentación de 1988 consistente en un convertidor AD de 3 dígitos que se puede utilizar con el sensor de la boquilla del tanque de combustible de un vehículo. El circuito es alimentado por los 12 V del vehículo y los displays son de ánodo común.




