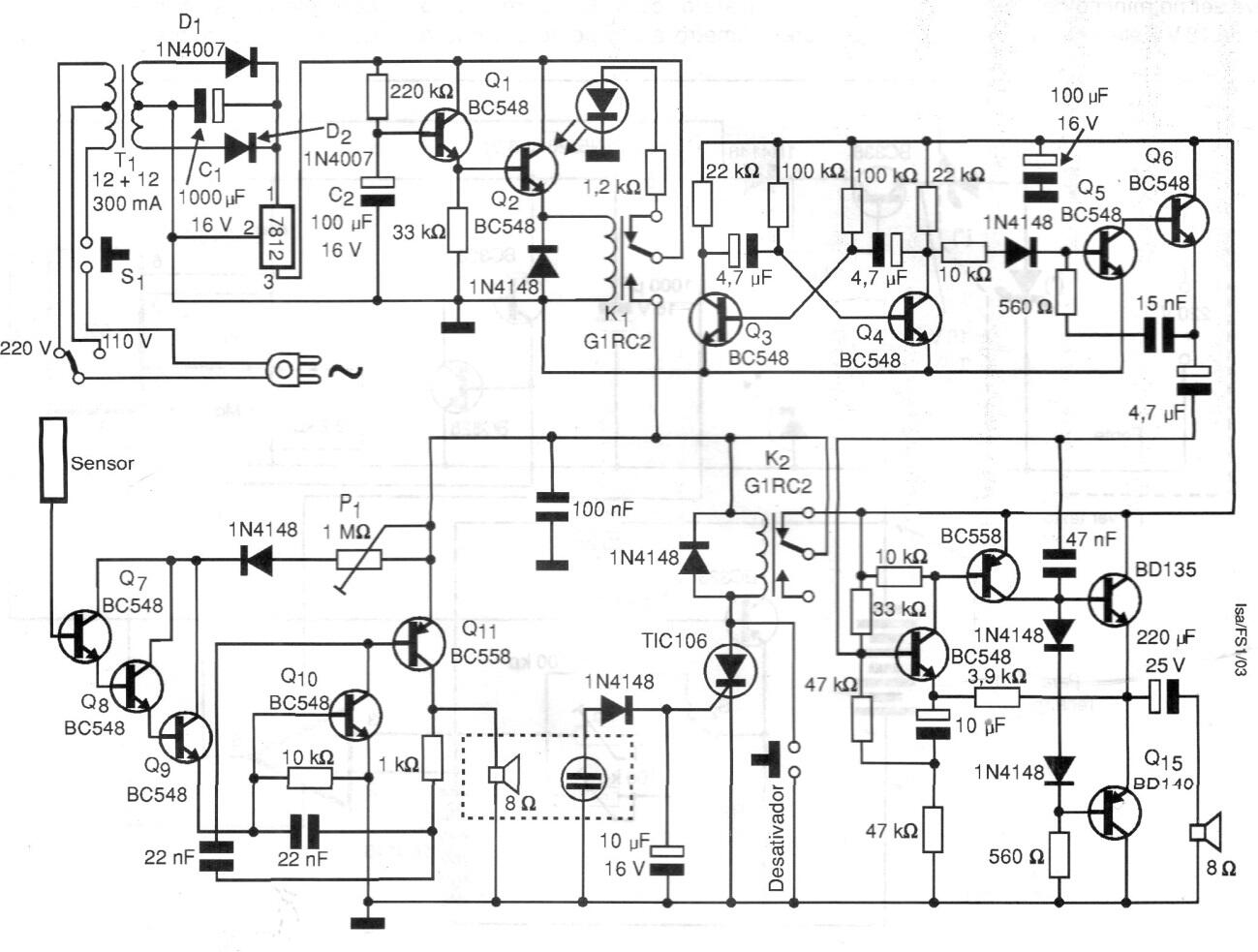
Esta alarma de aproximación (accionador) acciona un relé que, a su vez, acciona un sistema de aviso sonoro, fue encontrado en una publicación de 1998. El circuito incluye una fuente y el hilo a la placa sensora no debe ser muy larga. Los transistores del paso de audio deben estar dotados de disipadores de calor.




