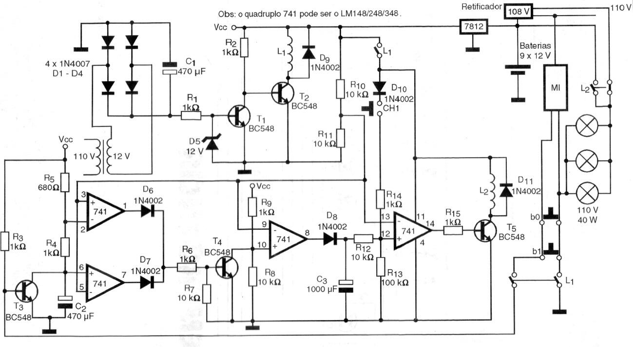
Encontramos este circuito en una documentación de 1998. El circuito también puede ser utilizado como minutería controlando un conjunto de lámparas incandescentes o, en una versión más moderna, un conjunto de LEDs blancos de alto brillo para la red de energía.




