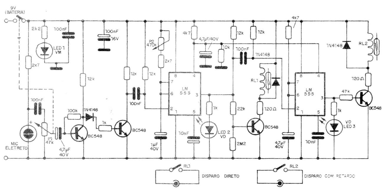
En realidad, este circuito que encontramos en una documentación de 1991 consiste en un Vox que es disparado por un sonido captado por el micrófono. Podemos utilizar esta señal para disparar un flash fotográfico obteniendo así fotos del instante en que ocurre un evento rápido, como la explosión de un balón de goma. La tensión de alimentación debe ser de acuerdo con el relé utilizado.




