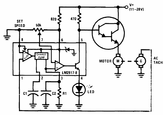
Este circuito fue encontrado en el Linear Applications de National Semiconductor de 1978. El circuito utiliza un Darlington NPN de acuerdo con la corriente requerida por el motor controlado. El circuito integrado es específico para la aplicación y el motor debe tener una salida tacométrica para el uso de sus pulsos.

Control de motor en modo Shunt



