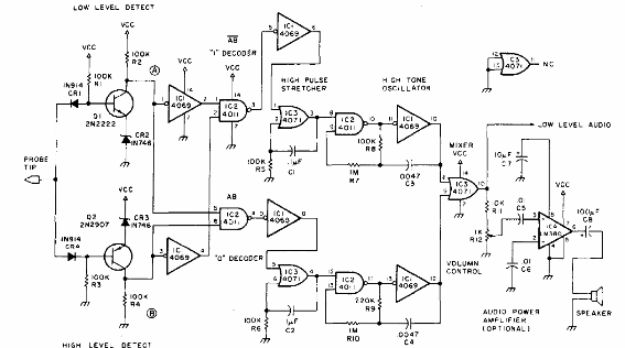
El circuito presentado es de una documentación para radioaficionados de 1978. Implementado con componentes comunes CMOS y lineales, indica niveles lógicos CMOS.

Probador Lógico Audible Sofisticado
El circuito presentado es de una documentación para radioaficionados de 1978. Implementado con componentes comunes CMOS y lineales, indica niveles lógicos CMOS.
