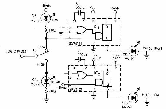
Este circuito está indicado para el análisis de pulsos en circuitos TTL. El circuito es de una documentación de los años 70, debiendo ser alimentado con una tensión de 5 V.

Probador Lógico TTL
Este circuito está indicado para el análisis de pulsos en circuitos TTL. El circuito es de una documentación de los años 70, debiendo ser alimentado con una tensión de 5 V.
