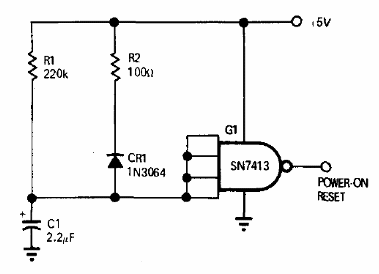
El circuito presentado se utiliza para restablecer la lógica TTL cuando se establece la alimentación. El circuito utiliza un 7413 y debe ser alimentado por 5 V. El circuito puede ser adaptado para funcionar con aplicaciones microcontroladas.

Power On Reset



