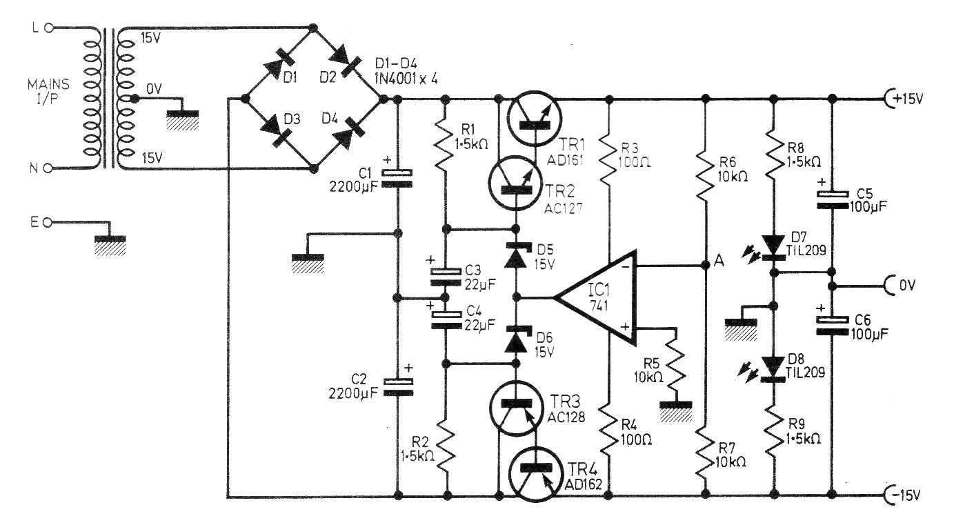
Este circuito fue encontrado en una revista inglesa de 1978. Se trata de una configuración bastante tradicional para obtener una fuente simétrica de buena potencia usando como regulador un 741 que también actúa como divisor de tensión. El transformador es de 1 A y el AD161 puede ser sustituido por el BD135, mientras que el AD162 por el BD136. El AC127 puede ser sustituido por el BC548 y el AC128 por el BC558.




