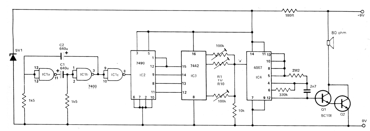
Este circuito fue obtenido en una revista inglesa de 1978. Con él podemos generar tonos musicales para un circuito de llamada o una cajita de música electrónica. Los tonos se ajustan en los trimpots y tenemos una secuencia de hasta 10 notas, que son las salidas del 4017. Los transistores pueden ser los BC548 para una alimentación de 6 a 9 V y para alimentación mayor recomendamos usar el BD135 para Q2.




