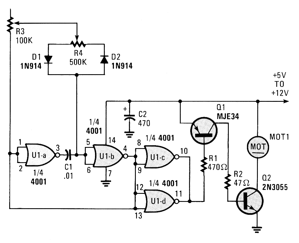
Este circuito se obtuvo en una revista Popular de noviembre de 1991, pero es actual, ya que todos los componentes son comunes. Sólo el MJE34 es que puede ser reemplazado por un BD136. El transistor Q2 debe estar dotado de radiador y el motor debe tener una corriente máxima de 4 A. La alimentación puede oscilar entre 5 y 12 V. Eventualmente C1 debe cambiarse si el motor tiende a vibrar en ciertas bandas de velocidad.




