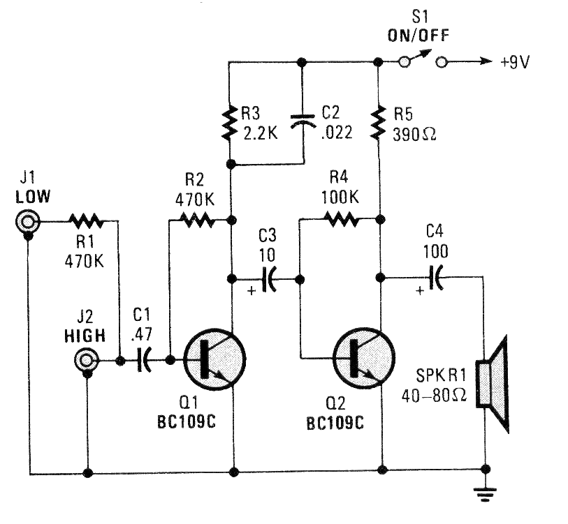
Este trazador de señales se encontró en una Popular Electronics de julio de 1992. Podemos montarlo con facilidad utilizando transistores BC548 o BC549 en lugar de los originales. El altavoz puede ser de 8 ohms con menor rendimiento, o bien se puede utilizar un transformador común de radios transistorizados en la salida. El circuito tiene entradas de alta y baja impedancia y su consumo es bajo.




