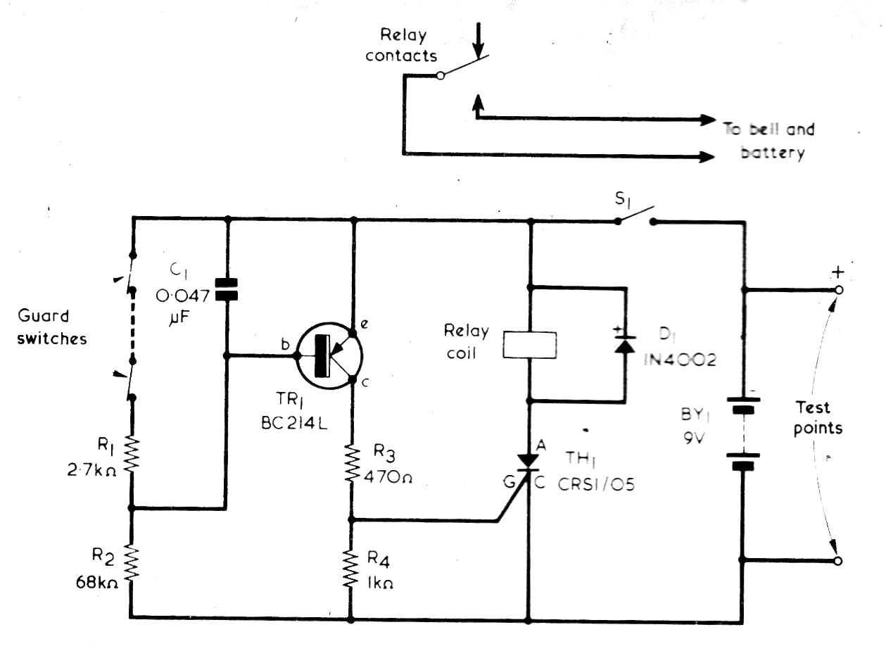
Este circuito fue encontrado en una Radio Electronics Constructor, revista inglesa de junio de 1976; La revista ya no se publica, pero el circuito se puede montar fácilmente con un BC558 en lugar del transistor original El SCR puede ser el TIC106 y el consumo del circuito es muy bajo en la condición de espera. La alimentación debe estar entre 8 y 15 V, siempre 2 V más que la tensión del relé usado.




