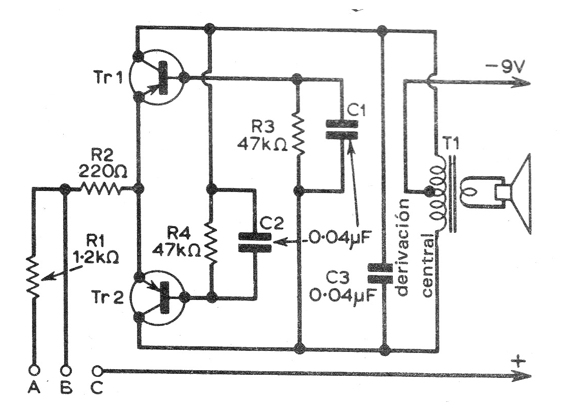
Este interesante circuito fue encontrado en una revista Argentina Radio Chassis Television de marzo de 1974. La revista ya no existe, pero el circuito todavía puede ser montado. El circuito utiliza un pequeño transformador de salida para radios o grabadores (tipos antiguos) y los transistores pueden ser los BC558. La alimentación también se puede hacer con 6 V, obtenidos de 4 pilas. Se pueden usar con los valores cercanos a los indicados (47 nF, por ejemplo).




