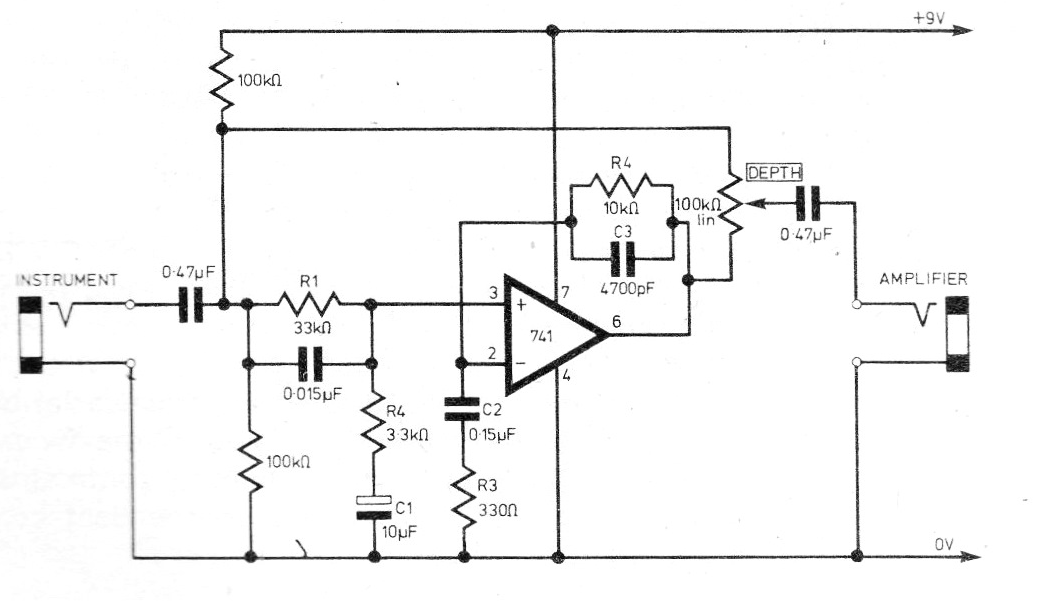
He encontrado este circuito en una revista de 1976, pero todavía se puede montar con facilidad, ya que todos los componentes son comunes. El circuito se intercalará entre la guitarra o la guitarra y la entrada del amplificador. Los cables de señal deben ser blindados y la alimentación con batería de 9 V.




