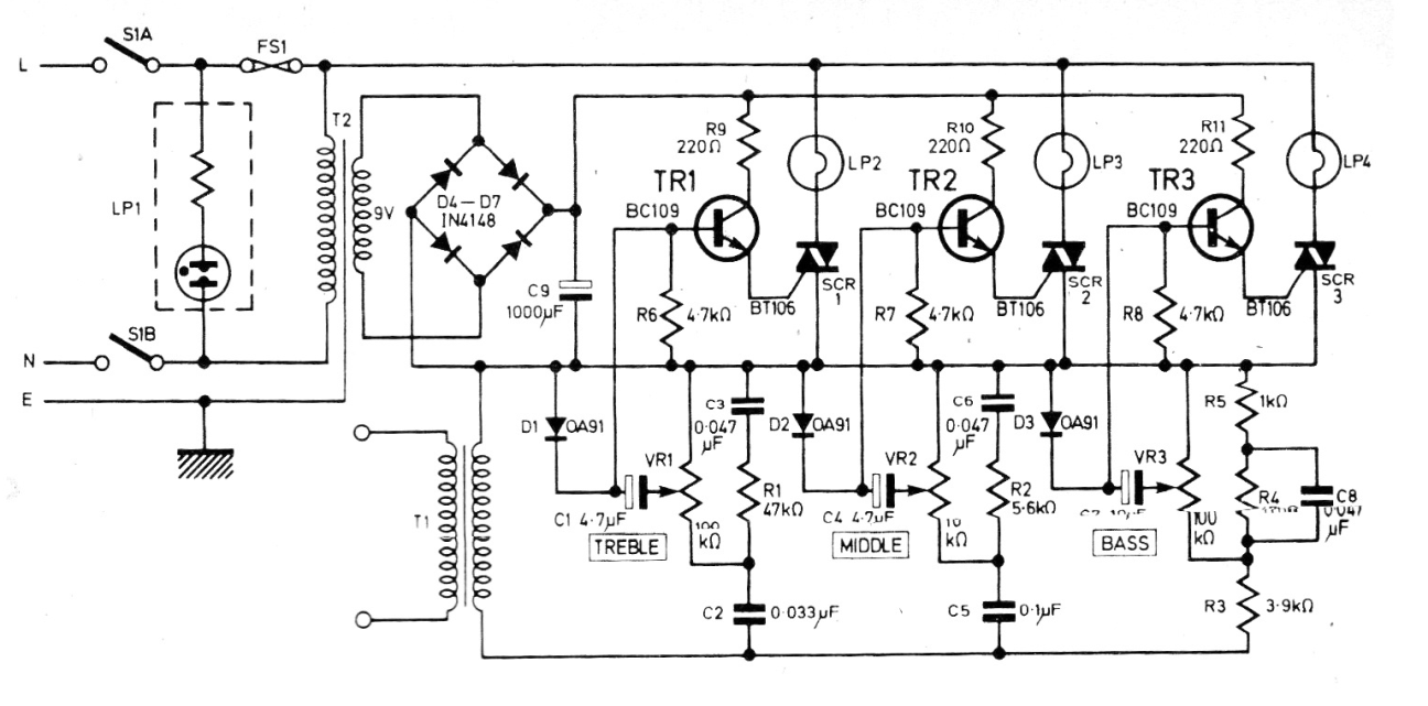
He encontrado este circuito en una revista de 1976, pero todavía se puede implementar con lámparas incandescentes comunes. Las lámparas parpadean al sonido de la señal de audio aplicada a la entrada. Los transistores pueden ser los BC548 y los triacs cualquiera de la serie TIC. El transformador de entrada puede ser un pequeño transformador de alimentación con primario de 110 V y secundario de 6 a 12 V con 100 a 500 mA.




