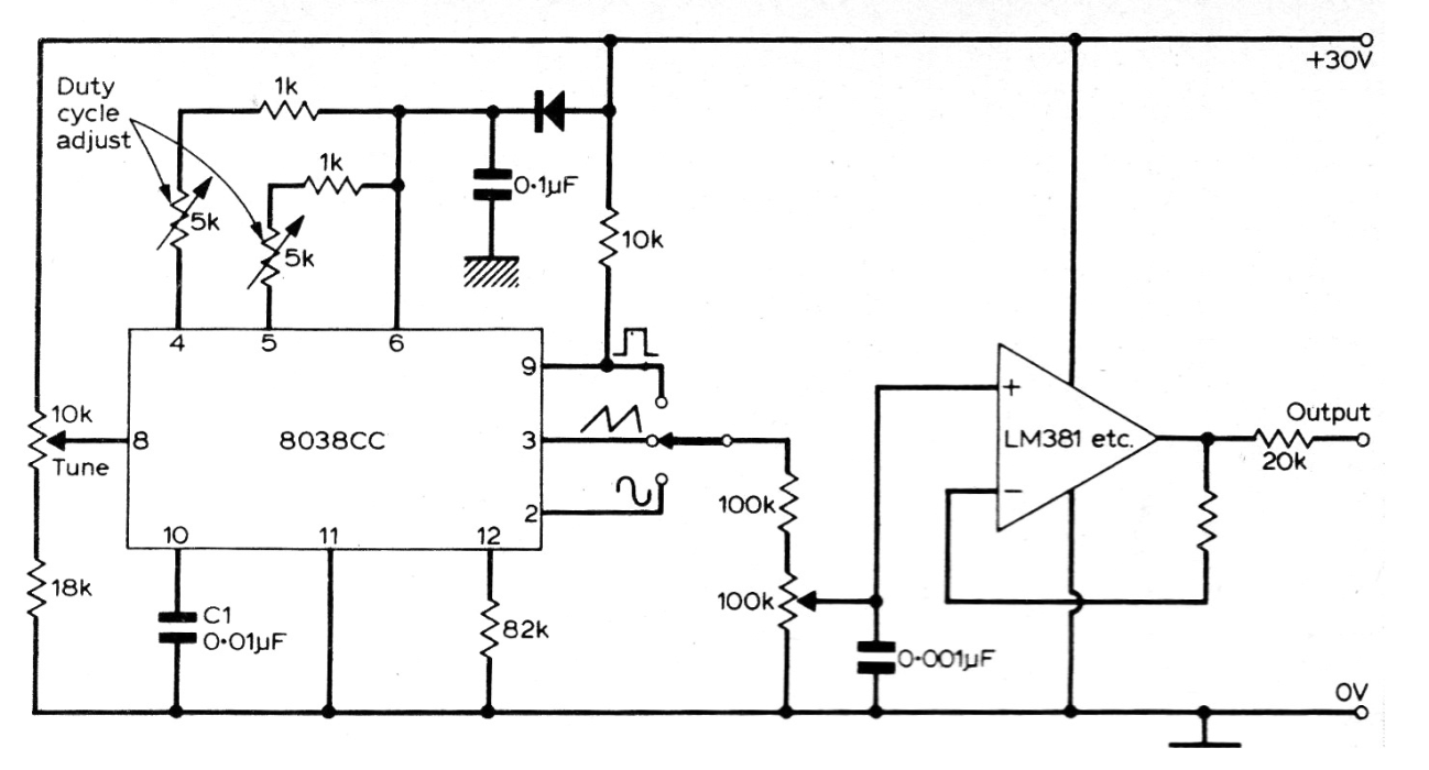
Este circuito se obtuvo en una revista de 1975, pero se puede montar si se encuentra el circuito integrado 8038. El operacional admite equivalentes. El circuito puede generar señales de tres formas de onda diferentes en el rango de 20 Hz a 20 kHz, con cuadrícula amplitud. Observe la tensión de alimentación de 30 V.




