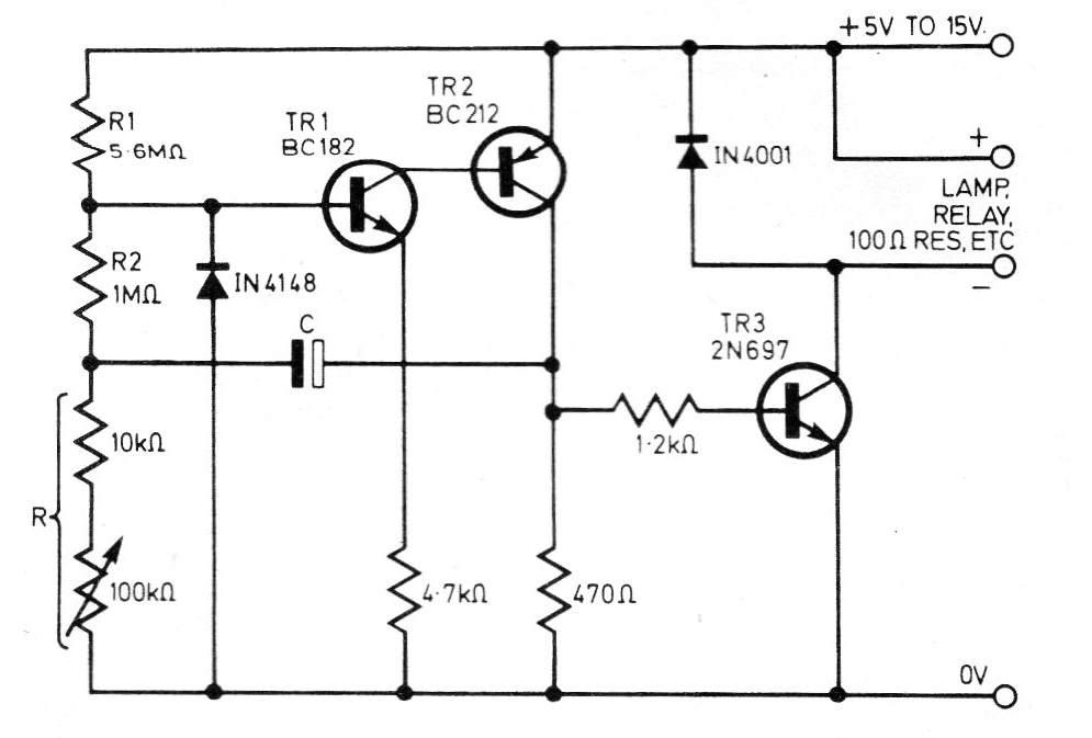
Este circuito fue hallado en una revista inglesa de 1975, pero puede ser montado con facilidad utilizando transistores más modernos. BC547 en lugar del BC107, BC557 en lugar del BC182 y BD135 en lugar del 2N697. El ajuste de la frecuencia se realiza en el potenciómetro y la alimentación se puede hacer con tensiones de 5 a 15 V según la lámpara o el relé.




