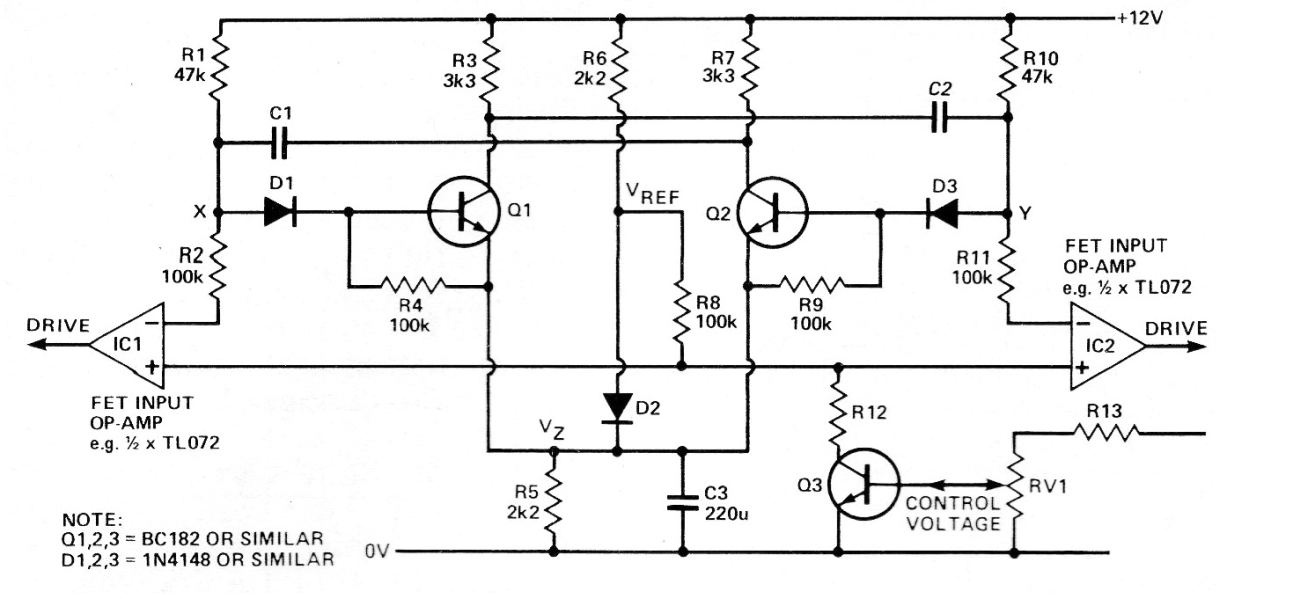
Este circuito es de una publicación de 1986. Se trata de un multivibrador asequible con entradas para control de ancho de pulso. Los transistores pueden ser los BC548 y la frecuencia básica de operación es dada por C1 y C2. Estos componentes pueden tener valores entre 10 nF y 470 nF. Los amplificadores operacionales pueden ser los CA3140.




