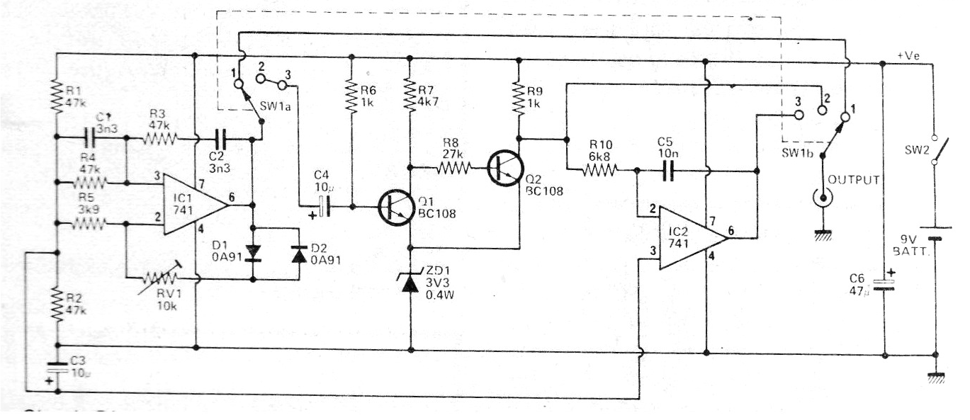
Este circuito fue publicado en una revista inglesa de 1977, pero se mantiene presente, pues podemos montarlo con transistores BC548 en lugar de los originales. El circuito genera señales rectangulares, senoidales y triangulares de 1 kHz, pero esta frecuencia puede ser alterada con la frecuencia cambio de componentes. La alimentación se realiza por una batería de 9 V, pero se puede utilizar fuente.




