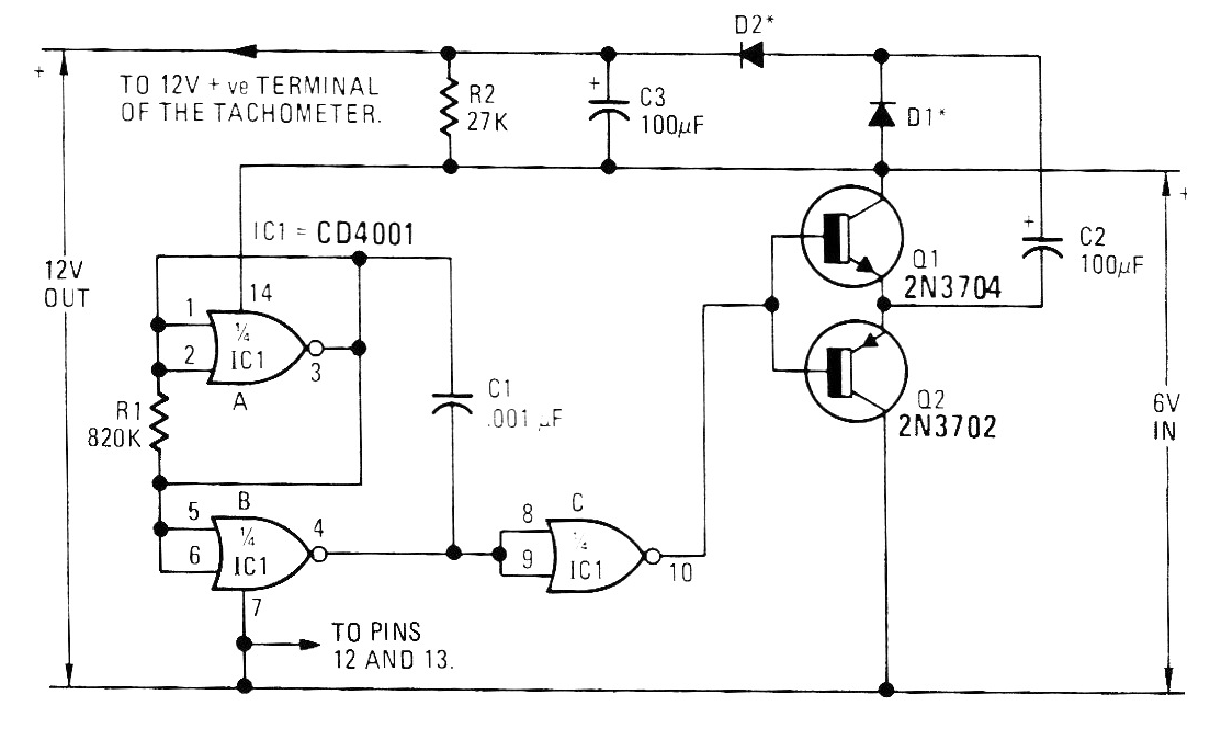
El circuito mostrado fue encontrado en una revista italiana Onda Quadra de 1976. La revista ya no existe, pero el circuito puede ser implementado con transistores BD135 y BD136 en lugar de los originales. Convierte la tensión de una batería de 6 V a 12 V con una corriente máxima del orden de unos 100 mA.




