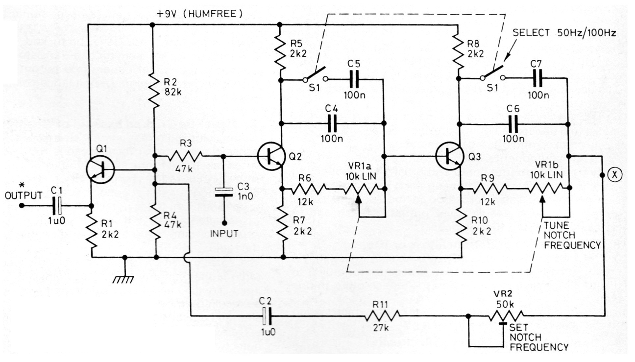
Este circuito fue obtenido en una revista inglesa de 1978. Podemos fácilmente montarlo porque todos los componentes son comunes. Los transistores pueden ser de cualquier tipo de uso general como los BC548. Este filtro se puede ajustar para rechazar el ronquido de 60 Hz de la red de energía en circuitos de audio. La alimentación es de 9 V y el consumo muy bajo.




