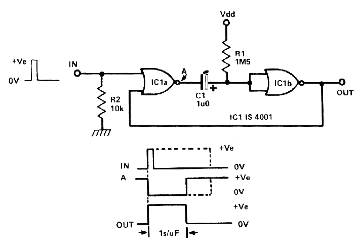
Si bien es una configuración común todavía hoy, estos circuitos se han retirado de una publicación antigua. El circuito muestra cómo debemos conectar las puertas de un 4001 para obtener un monoestable. Vea en la sección de matemáticas cómo calcular los tiempos de un monoestable CMOS.




