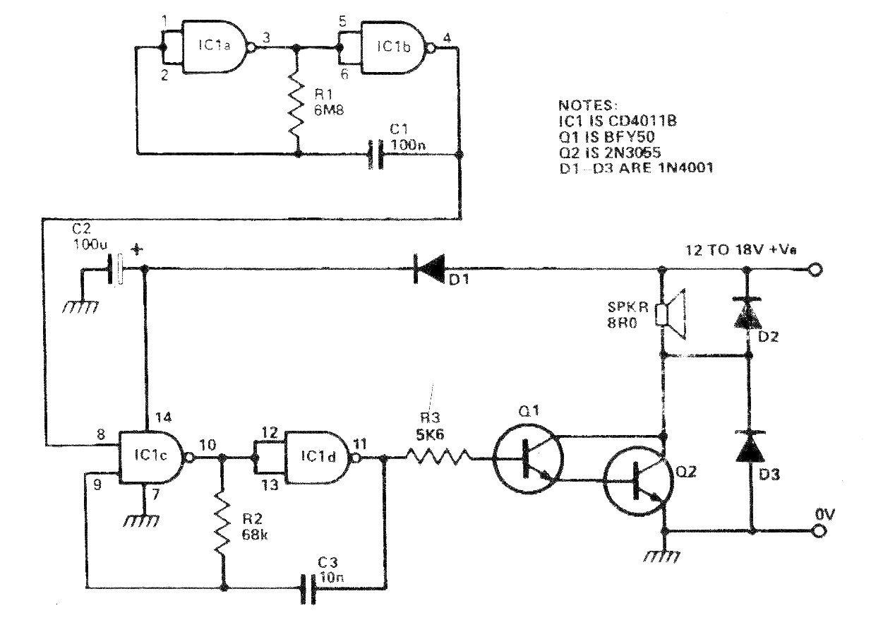
Este circuito fue obtenido en una revista Hobby Electronics de 1980. Se trata de una sirena intermitente para alarma con una salida de alta potencia. Q1 puede ser el BD135. El transistor Q2 debe estar dotado de un disipador de calor. Los capacitores C1 y C2 se pueden cambiar según el sonido deseado.




