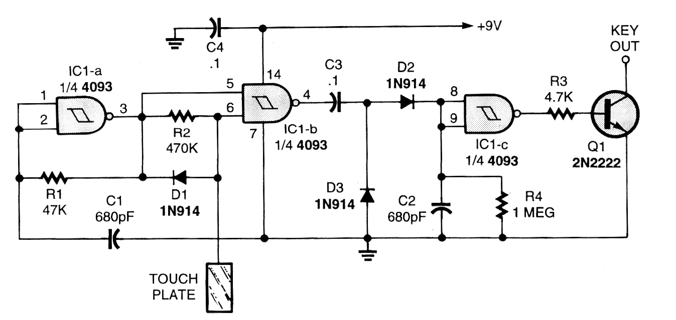
Este circuito fue retirado de un Poptronics de marzo de 2000. La revista ya no se publica, pero el circuito es actual, ya que utiliza componentes comunes. El sensor consiste en una placa de metal debe ser tocada. La fuente no es simétrica, pero no se debe utilizar una fuente sin transformador.




