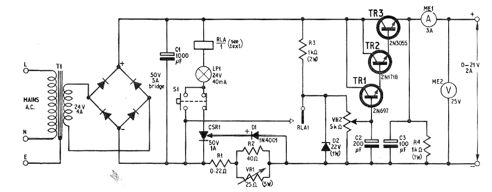
Este circuito es de una publicación inglesa de 1973, pero puede ser montado actualmente con facilidad. El 2N718 puede ser cambiado por un BD135 y el 2N697 por un BC547. El 2N3055 debe montarse en un radiador de calor. El relé consiste en el sistema de protección que puede tener en lugar del CSR1 original el TIC106. Los diodos del puente pueden ser los 1N4004.




