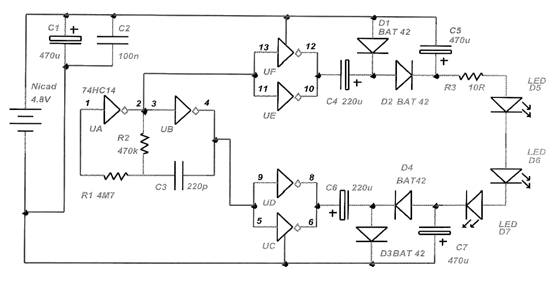
He encontrado este circuito en un Wireless World de 2005 y es ideal para accionar LEDs blancos de alta potencia El circuito es alimentado por una tensión de 4,5 V y consta de un inversor TTL con un doblador formado por diodos. El circuito acciona 3 LED blancos en serie.




