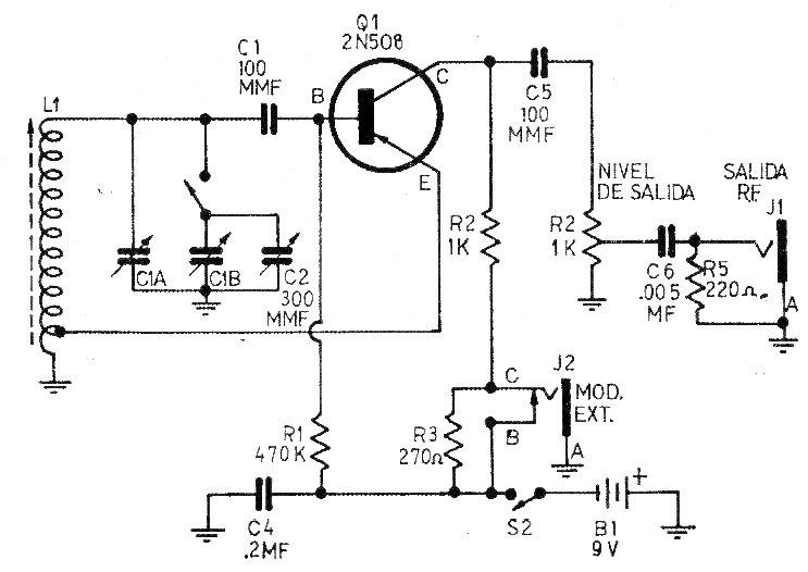
Este circuito fue encontrado en una revista Radio Escuela Gráfica, de la Argentina publicada en la década de 70. La revista ya no existe, pero se puede montar el circuito utilizando una bobina con unas 200 espiras de hilo 28 en un bastón de ferrita para frecuencias alrededor de 1 MHz y para el transistor se puede utilizar el BC558, eventualmente con alteración de los resistores de base.




