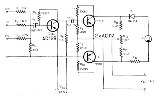
Este voltímetro para tensiones alternas fue encontrado en una revista de 1967. La revista ya no existe, pero el circuito puede ser montado aún teniendo sólo los transistores originales de germanio como componentes críticos. Sin embargo, estos transistores pueden ser sustituidos por transistores de silicio más modernos como los BC558 para los PNP y BC548 para el NPN que eventuales cambios en los resistores de polarización.




