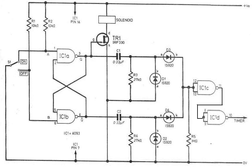
He encontrado este circuito simple una revista inglesa de 1984. El circuito puede ser montado con facilidad pudiendo ser usados transistores equivalentes al FET de potencia. El circuito genera pulsos agudos de corta duración y gran intensidad, los cuales se aplican al solenoide.




