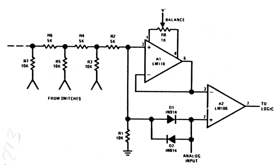
Esta otra configuración de comparador con AD usando red R / 2R es de una documentación de fábrica de los años 80. Los operacionales usados ya no se fabrican, pero se puede adaptar para hacer uso de los operacionales modernos equivalentes. La fuente debe ser simétrica.




