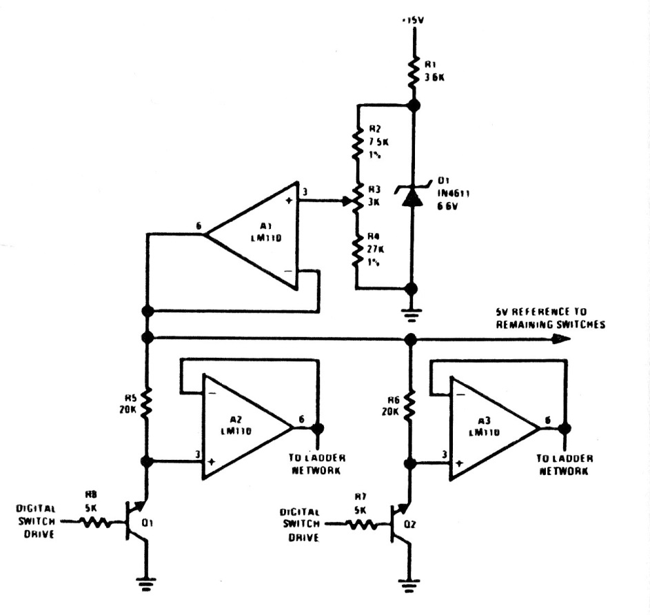
Este circuito es un controlador para red R-2R de convertidores AD. Encontramos en una documentación de fábrica de los años 80. La configuración se puede adaptar a la plataforma se utiliza con los operacionales modernos.
Este amplificador de guitarra a transistores apareció en la revista Radio Electronics en noviembre de...
Este circuito de Texas Instruments de 1968 usa diacs de la época. Los SCR pueden ser equivalentes...
El Variable Frequency Oscillator (VFO) o el oscilador de frecuencia variable que se muestra en la...