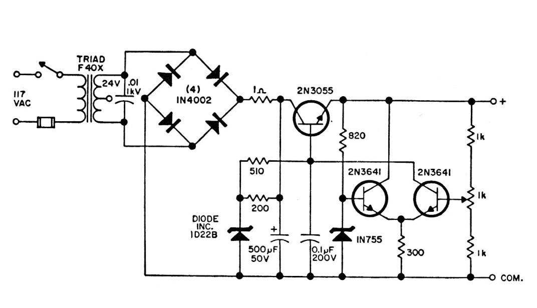
Esta fuente estabilizada puede suministrar corrientes hasta 700 mA y la tensión de salida está cerca de los 15 V. un poco menos con la carga. El transistor de potencia debe estar dotado de un buen radiador de calor.
Este circuito es de una documentación para ingenieros de 1977. El circuito utiliza como sensor un...
Encontrado en Popular Electronics de los años 90, este circuito utiliza componentes comunes en la...
Esta configuración se encontró en una antigua documentación técnica de los años 70, pero se puede...