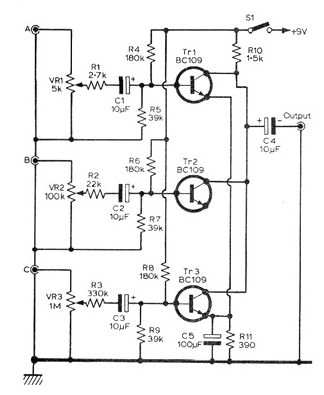
Este mezclador fue publicado en una revista de 1975. El circuito todavía se puede montar, bastando con usar transistores BC549 en lugar de los originales. Los cables de entrada y salida de señales deben ser blindados. El consumo es muy bajo y se puede utilizar la batería en la alimentación.




