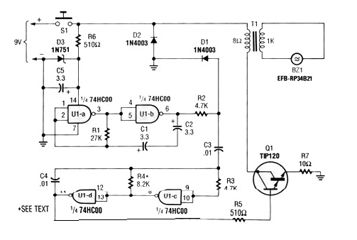
Encontramos este circuito en una Popular Electronics de más de 1991. La revista americana ya no existe en su forma impresa, pero el circuito puede montarse con facilidad. Su propósito es emitir un fuerte sonido intermitente que puede ayudar a desalentar un ataque, principalmente a las mujeres. El transductor es una cápsula piezoeléctrica y la alimentación debe ser realizada por 6 pilas, ya que el consumo es elevado para las baterías.




