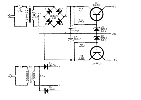
La fuente suministrará corrientes de hasta 200 mA y el transformador debe ser de 200 a 500 mA. En la parte inferior del diagrama tenemos la fuente para un transformador sin toma central en el secundario. El fusible es de 500 mA en ambos casos. Con el cambio de los zeners esta fuente puede proporcionar tensiones simétricas de 6 o 9 V.




