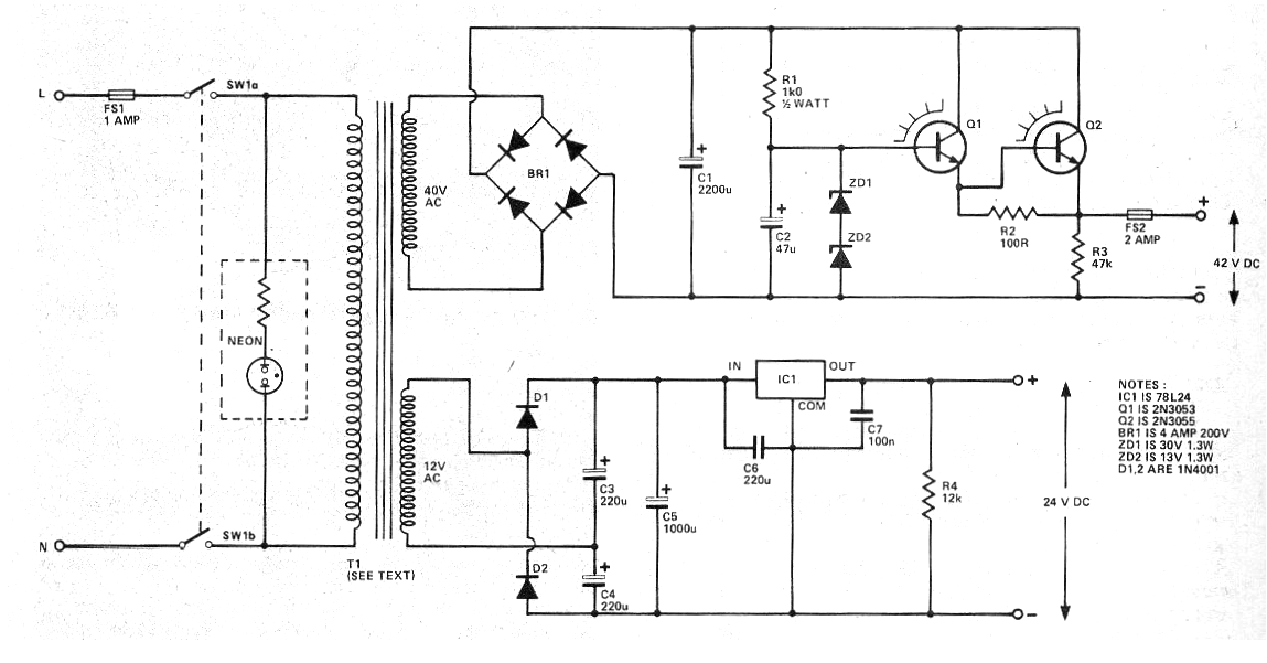
Esta fuente es para el amplificador de 25 W rms o 100 W pmpo que salió en una revista Hobby Electronics de marzo de 1980 como CIR1021. La revista ya no existe, pero el circuito es actual por los componentes que usa, ya que algunos transistores admiten equivalentes. El transformador tiene una potencia de 50 VA o 100 VA para versión estéreo y bobinas de 40 V x 2 A y 12 V x 1 A. Los transistores Q1 y Q2 deben estar dotados de disipadores de calor y el puente rectificador es de 4 A x 200 V.




