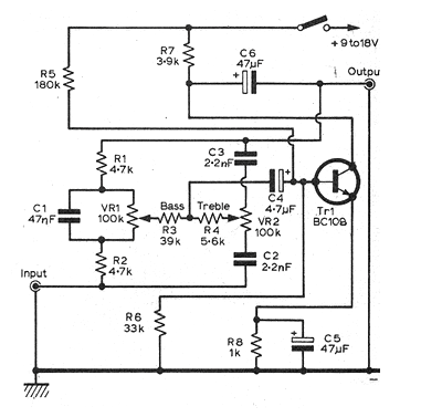
Este circuito salió en una Practical Wireless de noviembre de 1975. La revista ya no existe, pero basta con cambiar el transistor BC108 por el actual BC548 y el proyecto se vuelve viable. La alimentación se puede hacer con una batería de 9 V o una fuente que debe tener un excelente filtrado para que no se produzcan zumbidos. Los cables de entrada y de salida de las señales deben ser blindados.




