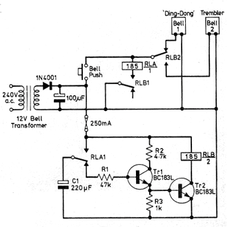
El interesante circuito presentado fue encontrado en una revista que ya no existe. Se trata de una Practical Wireless de noviembre de 1978. El circuito es viable bastando con utilizar los BC548 en lugar de los transistores originales. Lo que el circuito hace es conmutar el sonido de dos timbres con un toque sonoro musical inicial y un toque más fuerte la segunda vez que el interruptor es presionado. El transformador tiene 12 V x 500 mA de segundo. El circuito está diseñado para funcionar con timbres de 12 V, pero puede ser modificado para conmutar los timbres alimentados por la red de energía.




