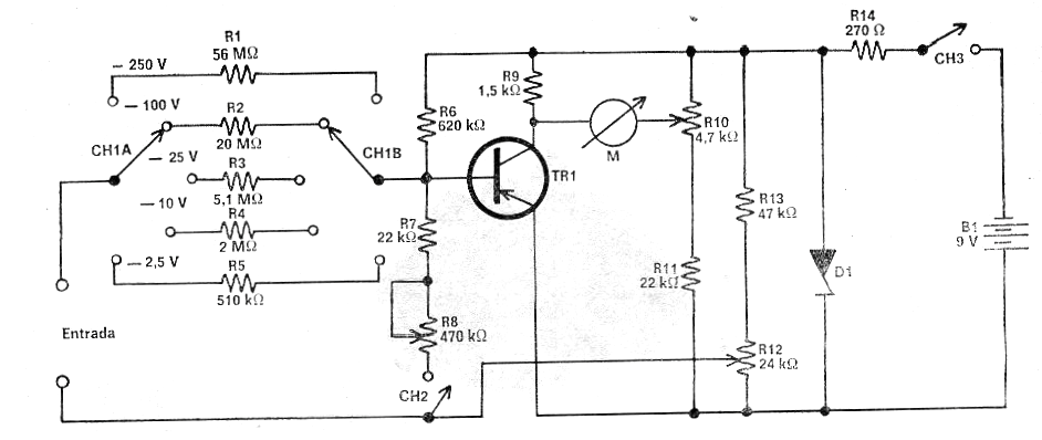
Me encontré este circuito en una revista francesa Radio Constructeur de 1968, salva de inundación (de ahí el escaneado un tanto como borrado). Este circuito utiliza un transistor para medir tensiones en 5 escalas con fondo a partir de 2,5 V y una sensibilidad de 200 k ohms por volt. El transistor puede ser cualquiera de uso general PNP como el BC558 y el zener es de 6, 3 V. El circuito cuenta con un ajuste de nulo y un ajuste de escala. El instrumento indicador es un microamperímetro de 100 uA de fondo de escala, pero se puede utilizar la escala de corrientes de un multímetro analógico común.




