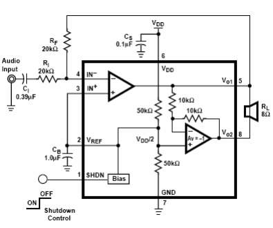
El circuito presentado viene de la propia Microchip, como aplicación directa del circuito integrado TC4864, un amplificador de 300 mW para baja tensión con modo Shutdown. Se trata de un circuito ideal para aplicaciones portátiles con alimentación de 2,7 V a 5,5 V.El circuito presentado en la figura 1 es sugerido por la propia Microchip, consistente en un amplificador de 300 mW para cargas de 8 ohms.

Como podemos ver, se trata de una configuración en puente que puede ser alimentada directamente por una tensión de 5 V para proporcionar la potencia indicada. La distorsión armónica es de sólo el 1%, y el principio primordial de este circuito es el reducido número de componentes externos requeridos. El circuito integrado de la Microchip TC4864 se suministra en envoltura MSOP de 8 pines como se muestra en la figura 2.

Como podemos ver, el circuito cuenta con una entrada shutdown, que llevada al nivel alto coloca el circuito en una condición de bajo consumo. En estas condiciones, la corriente drenada hacia el circuito cae a 0,1 uA (tip). La corriente quiescente es de 4,1 mA (tip), con una banda pasante de 100 Hz a 20 kHz (+/- 0.25 dB). La impedancia de entrada es de 20 kohms y la sensibilidad de entrada para la plena potencia de salida es de 1 Vrms.



